去堆糖App查看超清图片
高中历史时间轴记忆图 世界市场的形成、西方近代工业的发展
橙子好吃嘛
收藏到 高中·历史
2019年09月21日
相关标签
历史
知识点
高中
收藏到以下专辑
首发
高中·历史
by 橙子好吃嘛
更多同专辑图片
中国古代经济
0
高中历史时间轴记忆图 中国古代传统文化主流思想的演变
0
高中历史时间轴记忆图 经济全球化趋势
0
高中历史时间轴记忆图 近代中国反侵略斗争
0
必修三 专题七 近代以来科学技术的辉煌
0
必修三 专题五 现代中国科技发展的主要成就
0
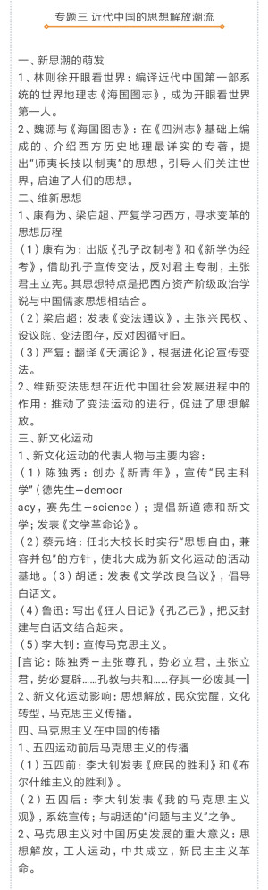
必修三 专题三 近代中国的思想解放潮流
0
必修三 专题一 中国传统文化主流思想的演变
0
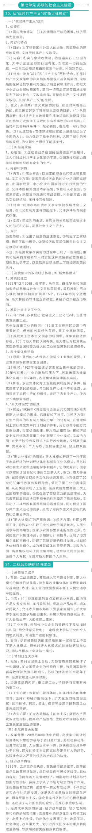
必修二 第七单元 苏联的社会主义建设
0
必修一 第五单元 从科学社会主义到社会主义制度的建立(现代的开端)
0
高中历史时间轴记忆图 东西方文化的发展
0
高中历史时间轴记忆图 政治多极化趋势
0
高中历史时间轴记忆图 世界市场的形成、西方近代工业的发展
0
高中历史时间轴记忆图 古代政治制度
0
必修三 专题六 西方人文精神的发展
0
必修三 专题四 20世纪以来中国重大思想理论成果
0
必修三 专题二 古代中国的科学技术与文学艺术
0
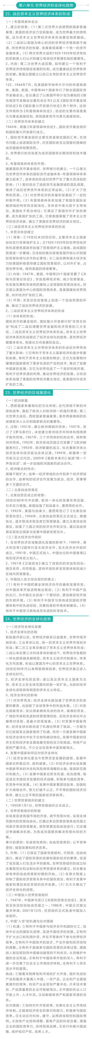
必修二 第八单元 全球经济的全球化趋势
0
必修二 第一单元 古代中国经济的基本结构与特点
0
必修一 第二单元 古代希腊罗马政治制度
0